(一)计税基础
1.外购的固定资产,以购买价款和支付的相关税费以及直接归属于使该资产达到预定用途发生的其他支出为计税基础。
2.自行建造的固定资产,以竣工结算前发生的支出为计税基础。
3.融资租入的固定资产,以租赁合同约定的付款总额和承租人在签订租赁合同过程中发生的相关费用为计税基础,租赁合同未约定付款总额的,以该资产的公允价值和承租人在签订租赁合同过程中发生的相关费用为计税基础。
4.盘盈的固定资产,以同类固定资产的重置完全价值为计税基础。
5.通过捐赠、投资、非货币性资产交换、债务重组等方式取得的固定资产,以该资产的公允价值和支付的相关税费为计税基础。
6.改建的固定资产,除已提足折旧的固定资产和租入固定资产的改建支出外,以改建过程中发生的改建支出增加计税基础。
(二)折旧方法
1.固定资产按直线法计提折旧,自投入使用月份的次月起开始计提折旧,自停止使用月份的次月起停止计提折旧。
2.企业应当根据固定资产的性质和使用情况,合理确定固定资产的预计净残值。固定资产的预计净残值一经确定,不得变更。
(三)最低折旧年限
1.房屋、建筑物,为20年。
2.飞机、火车、轮船、机器、机械和其他生产设备,为10年。
3.与生产经营活动有关的器具、工具、家具等,为5年。
4.飞机、火车、轮船以外的运输工具,为4年。
5.电子设备,为3年。
(四)不得计算折旧扣除的固定资产
1.房屋、建筑物以外未投入使用的固定资产。
2.以经营租赁方式租入的固定资产。
3.以融资租赁方式租出的固定资产。
4.已足额提取折旧仍继续使用的固定资产。
5.与经营活动无关的固定资产。
6.单独估价作为固定资产入账的土地。
7.其他不得计算折旧扣除的固定资产。
二
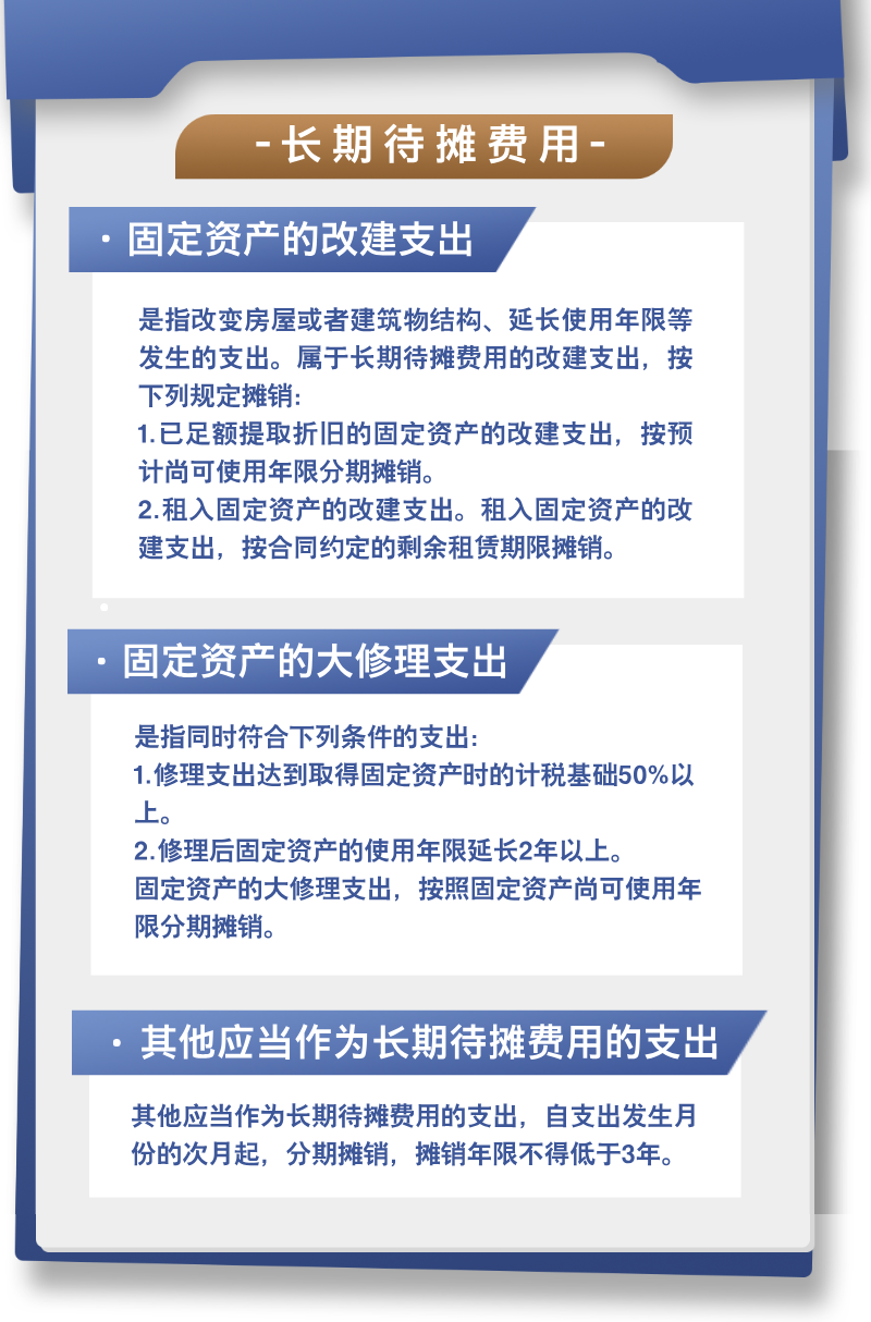
长期待摊费用,是指企业发生的应在一个年度以上摊销的费用。长期待摊费用包括如下费用:
三
(一)计税基础
1.外购的无形资产,以购买价款和支付的相关税费以及直接归属于使该资产达到预定用途发生的其他支出为计税基础。
2.自行开发的无形资产,以开发过程中该资产符合资本化条件后至达到预定用途前发生的支出为计税基础。
3.通过捐赠、投资、非货币性资产交换、债务重组等方式取得的无形资产,以该资产的公允价值和支付的相关税费为计税基础。
(二)摊销方法
无形资产按照直线法计提摊销,自投入使用月份的当月起开始计提摊销,自停止使用月份的当月起停止计提摊销。
(三)最低摊销年限
1.一般无形资产的最低摊销年限为10年。
2.作为投资或者受让的无形资产,有关法律规定或者合同约定了使用年限的,可以按照规定或者约定的使用年限分期摊销。
3.外购商誉于整体转让或清算时扣除。
(四)不得计算摊销费用扣除的无形资产
1.自行开发的支出已在计算应纳税所得额时扣除的无形资产。
2.自创商誉。
3.与经营活动无关的无形资产。
4.其他不得计算摊销费用扣除的无形资产。
四
(一)计税基础
1.外购的生产性生物资产,以购买价款和支付的相关税费为计税基础。
2.通过捐赠、投资、非货币性资产交换、债务重组等方式取得的生产性生物资产,以该资产的公允价值和支付的相关税费为计税基础。
(二)折旧方法
1.生产性生物资产按直线法计提折旧,自投入使用月份的次月起开始计提折旧,自停止使用月份的次月起停止计提折旧。
2.企业应当根据生产性生物资产的性质和使用情况,合理确定生产性生物资产的预计净残值。生产性生物资产的预计净残值一经确定,不得变更。
(三)最低折旧年限
1.林木类生产性生物资产,10年。
2.畜类生产性生物资产,3年。
五
(一)分类
投资资产,是指企业对外进行投资形成的资产,分为权益性投资资产和债权性投资资产。
(二)投资成本
1.通过支付现金方式取得的投资资产,以购买价款为成本。
2.通过支付现金之外的方式取得投资资产,以该资产的公允价值和相关税费为成本。
(三)扣除方法
1.企业在转让或者处置投资资产时,投资资产的成本,准予扣除。
2.企业对外投资期间,投资资产的成本,不得扣除。
六
(一)存货成本
1.通过支付现金方式取得的存货,以购买价款和支付的相关税费为成本。
2.通过支付现金之外的方式取得存货,以该存货的公允价值和相关税费为成本。
3.生产性生物资产生产的农产品,以产出或者采收过程中发生的材料费、人工费和分摊的间接费用等必要支出为成本。
(二)成本计算方法
企业使用或者销售的存货的成本计算方法,可以在先进先出法、加权平均法、个别计价法中选用一种。计价方法一经选用,不得随意变更。
政策依据:
1.《中华人民共和国企业所得税法》
2.《中华人民共和国企业所得税法实施条例》(中华人民共和国国务院令第512号)
来源:上海税务
免责申明
本文内容仅供一般参考之用,我们不对任何主体因使用本文内容而导致的任何损失承担责任。文章版权归原作者所有,如有异议请联系我们。
扫码关注我们!
公司地址:四川省成都市
锦江区东御街18号百扬大厦33楼
电话:028-86088667
