企业终止经营时,清算所得税申报不可大意,填错一行可能多缴税,漏报一项可能影响注销进度。今天,申税小微带大家划重点,搞懂清算表到底怎么填,快收藏!
第一步:搞懂啥时候该申报清算表?
✔️ 触发场景(满足任一就该办!):
1. 公司解散(股东会决议不干啦)、破产(法院裁定清算)
2. 从“有限公司”变“个体户”等非法人组织
3. 注册地搬到境外(含港澳台)
时间紧! 实际经营终止日起60天内办清算备案,结束后15天内必须申报!
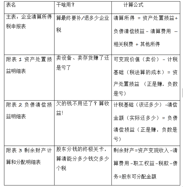
清算申报核心3步走,附「灵魂公式」!
算清“清算期间”
比如:2025年3月31日停产,同日完成清算报备,6月30日完成资产变卖+债务清偿,期间就是 2025-03-31至2025-06-30
划重点:这期间单独算一个纳税年度,和平时季报年报不一样!
搞定4张表
具体4张表应该怎么填写
该企业清算前资产负债表信息如下(假设资产类科目没有计提减值损失和坏账准备,固定资产账面价值和计税基础保持一致):
资产:货币资产3万元,应收账款20万元,存货40万元,固定资产净值10万元;
负债:应付账款40万元;
所有者权益:实收资本10万元,未分配利润23万元。
清算期间,企业发生如下业务:
一、货币资金3万元;(货币一般没有收益或者损失)
二、收回应收账款15万元,另有确实无法收回的应收账款5万元,已申报财产损失。
三、处置存货收入50万元,增值10万元(此处不考虑相关税费,理论上处置存货应申报增值税);
四、固定资产经评估机构评估,可变现价值合计20万元,已处置取得20万元(不考虑相关税费);
五、支付应付账款35万元,另有应付账款5万元无需支付;
六、发生清算费用10万元(需要有发票)。
其中:①-④
其中⑤-⑥
政策依据
1.《中华人民共和国企业所得税法》第五十三条、五十五条
2.《财政部 国家税务总局关于企业清算业务企业所得税处理若干问题的通知》(财税〔2009〕60号)
3.《国家税务总局关于印发〈中华人民共和国企业清算所得税申报表〉的通知》(国税函〔2009〕388号)
4.《国家税务总局关于企业清算所得税有关问题的通知》(国税函〔2009〕684号)
来源:中国税务报
扫码关注我们!
公司地址:四川省成都市
锦江区东御街18号百扬大厦33楼
电话:028-86088667
